OA
集团动态
News
公司动态
通知公告
行业动态
领导关怀
员工风采
联系我们
地址: 中国·安徽省合肥市肥东县肥东经济开发区新安江路与祥和路交口西南处
电话: 0551- 64221224
邮箱: jinhuangjianshe@sina.cn
通知公告   首页 > 集团动态 > 通知公告
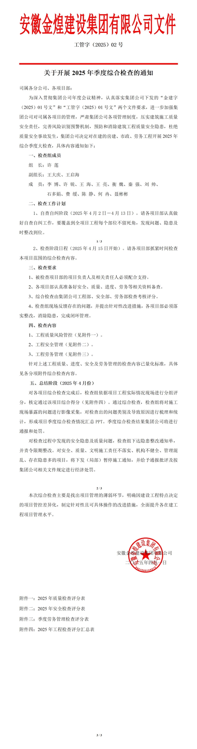
关于开展2025年综合大检查的通知

附件一:2025年质量检查评分表

附件二:2025年安全检查评分表

附件三:季度劳务管理检查评分表

附件四:2025年工程检查评分汇总表

返回上一级
相关内容
上一篇:关于进一步加强农民工工资支付管理的通知
下一篇:关于成立集团招标采购小组的通知
友情链接:
中华人民共和国住房和城乡建设部  |   安徽省建设厅  |   安徽省建筑业协会  |   中国建筑业协会  |   中国施工企业管理协会  |   合肥市建筑业培训中心  |   合肥市建筑工程协会  |  
Copyright 2013-2014 All Rights Reserved 安徽金煌建设集团有限公司,金煌集团 版权所有 皖ICP备13007319号-1 技术支持:糖果网络
关闭