安徽金煌建设集团有限公司文件
金建字(2013年)21号
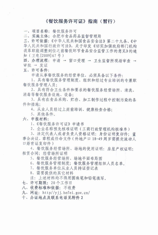
关于进一步加强建筑工地食堂食品卫生与安全管理工作通知 各分公司、项目部: 根据合肥市卫生局、城乡建委联合下发卫监督[2013]175号文件及合肥市建委市场监督管理处7月份例会精神;为建筑工地食堂食品卫生与安全,关系到建筑工人身体健康和生命安全,关系到和谐建设社会稳定和经济效益,为切实保障建筑工人身体健康和饮食安全,切实把建筑工地食堂食品安全管理工作落到实处,体现在实际工作中。结合本公司实际情况,进一步加强建筑工地食堂食品卫生与安全管理工作通知如下: 1、提高认识、高度重视。 各分公司、项目部主要负责要充分认识建筑工地食堂食品卫生与安全工作的重要性。从根本出发采取有效措施安排专人负责检查工地食堂食品卫生工作,并有记录。切实保证建筑工人的人身安全。 2、建立建筑工地食堂食品安全责任制。 项目主要负责人是建筑工地食堂食品安全第一责任人,工地食堂管理人员或承包为直接责任人,具体负责建立食堂食品卫生责任制和有关食品卫生管理制度,保证食品环境,食品采购,贮存及加工等符合《食品安全法》等相关法律法规要求,食堂对外承包要与承包人签订食品卫生与安全协议,项目部委派专人对食堂食品卫生监督检查并记录。食堂必须先取得餐饮服务许可证方可经营,对不按合肥市监督【2013】175号头文件执行的项目部食堂,被建设行政主管部门检查发现不及时整改或被网上通报的将追究项目主要负责人及食堂管理人(或食堂承包人)的相关责任并给予经济处罚。 发生食物中毒事故,食品购买时贪图便宜,又未记录出售人姓名、电话不可追塑的;又不能及时报相关部门组织救治,对造成食物中毒及其他食源性疾患隐瞒不报的,工地食堂和相关责任人将报相关部门依法处理追究责任。 3、加强检查力度,掌握关键环节。 公司对各工地食堂的选址,布局在审批安全文明施工组织设计时严格把关,必须在施工现场及生活区平面布置图中体现。对不符合建筑工地食堂办证基本条件的不予审批;对建筑工地食堂食品卫生与安全报主管部门验收达不到合格标准的,公司安全部门不予申报安全文明标准化工地。在巡查中发现工地食堂存在食品卫生与安全隐患的下发整改通知书限期整改,限期整改不到位或不及时给予该项目停止一切手续办理。 在食物易变质季节,工地食堂必须生熟菜分开,购置冷藏设备, 三纱齐全,安装灭蝇设备,采购食品原料必须登记造册,要做好食品采购追溯登记制度。 附件 1.建筑工地食堂发证基本条件。 2.合肥市餐饮服务许可受理窗口联系一栏表。














|